LA1145 datasheet(5/17 Pages) SANYO | FM IF Syst...
Circuito Integrado LA1140
LA1140
LA1140调频无线话筒接收机电路图_电路图_新满多
SANYO カーラジオ向け直交検波付きFM-IFシステムIC...
LA1140 datasheet(12/15 Pages) SANYO | FM IF Sys...
LA1140_09 Datasheet(PDF) - Sanyo Semicon Device
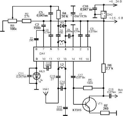
La1140 схема включения
Jaki zamiennik cewki T1 do układu p.cz. LA1140 ...
LA1140 datasheet(10/15 Pages) SANYO | FM IF Sys...
LA 1140, Tube LA1140; Röhre LA 1140 ID51925, IC...
LA1140 E IC FM IF SYSTEM CAR RADIO 16SIP LA1140...
omrin: Skema IF Amplifier LA1140 untuk radio pe...
LA1140 datasheet(2/15 Pages) SANYO | FM IF Syst...
LA1140 RF Receiver CAR RADIO FM IF SYSTEM ZIP-16
LA1140-E BOM Components IC FM IF SYSTEM CAR RAD...
FM радио из магнитолы J&P - Корзина - Форум по ...
LA1145 datasheet(4/17 Pages) SANYO | FM IF Syst...
La1140 описание
LA1140 IC Internal Diagram Circuit And Typical ...
Harga La1140 Terbaru Juli 2023 |BigGo Indonesia
LA1140 datasheet - FM if System For Car Radio
Semiconductor: LA1140 (LA 1140) - FM INTER-FREQ...
LA1145
[20pcs] LA1140 FM IF system for car radio SIP16...
LA1140 - nhecomponents
La1140 схема подключения: La1140 схема включени...