Блок питания для автомобильного усилителя — куп...
Блок Питания Для Усилителя купить на OZON по ни...
Мощный блок питания усилителя от автомобильной ...
Подбор оптимального блока питания для автомобил...
Двухполярный блок питания для усилителя своими ...
Двухполярный блок питания своими руками для уси...
Ремонт усилителей и блоков питания, разработка ...
Блок питания автомобильного усилителя Jensen 4*...
Блок питания 12в для усилителя своими руками
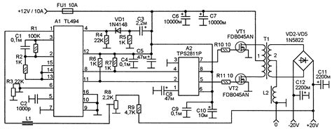
Блок питания автомобильного усилителя на tl494 ...
Подключение усилителя в авто - схемы и рекоменд...
Преобразователь напряжения для автомобильного у...
Автогенераторный импульсный блок питания для ус...
Блок питания 36В 7А 250Вт для усилителя на tpa3...
Импульсный блок питания для усилителя на SG3525...
Блок питания для авто усилителя (сборка и тест)...
Нужна Помощь В Сборе Блока Питания Для Автомоби...
Очень простой блок питания для автомобильного у...
Блок питания усилителя – схема и работа - Audio...
двухполярный блок питания для усилителя линейны...
Блок питания для подключения автомобильного уси...
Блок питания для автомобильного усилителя - Бло...
Импульсный блок питания для усилителя звука — к...
Блок питания 12в для усилителя сабвуфера - New ...
Блок питания автомобильного усилителя Jensen (4...